跳到主要內容區
菜單
Menu
Home
開南大學首頁
Menu
校務資訊說明
學校沿革
組織架構
基本數據及趨勢
學校特色與發展願景
學校績效表現
私立學校董事會相關資訊
財務資訊分析
學校收入支出
學雜費與就學補助資訊
學雜費用與就學補助資訊
學雜費調整之用途規劃說明
學雜費調整校內審議程序說明
學校其他重要資訊
預算編審程序
會計師查核報告
學校採購及處分重大資產情形
開課與師資資訊
其他
內控內稽執行情形
內部控制制度及執行_內部控制制度
內部控制制度及執行_近3年稽核計畫及稽核報告
獎補助款重要資訊
獎補助款執行情形
本功能需使用支援JavaScript之瀏覽器才能正常操作
首頁
內控內稽執行情形
5-1-2 內部控制制度及執行_近3年稽核計畫及稽核報告
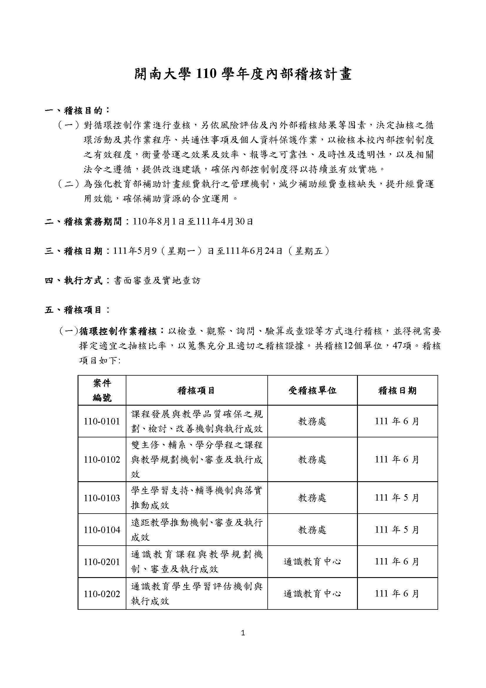
5-1-2a 開南大學110學年度內部稽核工作計畫
瀏覽數:
友善列印
分享
Close (Esc)
Share
Toggle fullscreen
Zoom in/out
Previous (arrow left)
Next (arrow right)